
G20杭州系列城市形象宣传片称得上是一次成功的对外传播实践,对杭州城市形象的建构尤其是国际传播起到了非常好的促进作用。从其整体策略上看,有几点值得注意,城市形象是塑造,而非发现;其次,城市形象片是修辞,不是宣传。
一般而言,城市形象指的是城市给人的印象、感受和记忆的综合。从视觉上来说,优美的建筑、干净的道路、特色的商店、美丽的旅游景点、完善的生活设施等都是构成良好城市形象的基本要素;在感观上,市民行为、公职人员作风、文化氛围、风土人情等也是塑造城市形象的特色内容。还有一些特殊的情境会让人爱上一座城市,一句熟悉的口音、一首本地小曲等都是一座城市的标志和象征。概括来讲,城市形象是指城市以其自然的地理环境、经济贸易水平、社会安全状况、建筑物的景观、商业、交通、教育等公共设施的完善程度、法律制度、政府治理模式、历史文化传统以及市民的价值观念、生活质量和行为方式等要素作用于社会公众,并使社会公众形成对其的认知总和。
从这些叙述也可以看出,城市形象涉及一个塑造和建构的过程。而且,随着全球化和人口流动性的增加,城市形象传播的对象越加广泛与多元,中国城市在短短数十年间就开启了城市形象对外传播的国际化想象,尽管不同城市在此一方面的进程和成效不一,可是让城市“走向国际”的渴望却是殊途同归,前些年全国有数十个城市宣称要建成国际化大都市即是一个明证。对外传播对象日趋广泛与多元,这又反过来要求作为传播主体的城市自身在形象塑造上要有新的思路、新的方式、新的样态。在G20峰会即将于杭州召开之际,该市发布的城市宣传片可以称得上是一次成功的对外传播实践。
G20与杭州城市形象宣传片
2015年12月1日,中国从土耳其手中接过G20峰会主席国的接力棒,并定于2016年9月4—5日在浙江省杭州市举办第11次G20峰会。习近平主席强调,中国主办G20峰会,“既体现了国际社会对中国的高度信任,也展示了中国愿为国际社会作出贡献的真诚愿望”。事实上,G20峰会在杭州举办,也可以视作中国政府对杭州的高度信任,同时又展示出杭州作为一座城市“走向世界”的真诚愿望。
众所周知,G20已经成为当今世界处理国际事务、进行全球治理时一支非常重要的力量。作为一种多边磋商和解决的机制,峰会的举行不仅备受瞩目,而且其举办地也会在相当长一段时间里吸引全世界的目光,这一时段也举办城市在全球范围内塑造和传播自身形象的最佳时机。
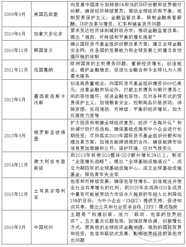
下面是2008—2015年G20会议议题及会议地点。


我们注意到,历次举办城市中有像华盛顿、伦敦、首尔这样的所在国首都,也有像洛斯卡沃斯、安塔利亚这样一些原先并不具有全球知名度的城市。而杭州在此前虽然已经具有一定的国际知名度,但其在城市形象的对外传播上依然处于起步阶段。所以,该市非常有意识地想借助G20峰会的契机提升城市形象塑造和对外传播的水准,其发布的一系列城市宣传片就是其中一个典型动作。
“城市形象宣传片可以被视为有关一座城市、有关城市景观以及内生于其中的都市生活的一种特殊文化展示,体现对特定的相关都市景观及其文化价值的可参观性的理解,是媒介将都市转变为一种影像、进而借此代表都市生活的一种特殊形态”(陆晔,2015)。以这一主张对照杭州在城市宣传片上的一系列动作,或许可以补充两点:第一,城市形象宣传片还是试图“复活”城市演变脉络和历史积淀的努力,其文化内涵与呈现的质量将直接影响到受众对该城市的理解和想象;第二,随着全球化与人口流动性的增加,城市形象宣传片需要扩展受众,尤其是作为系列呈现时更是如此,杭州在此次城市形象宣传片的运作过程中就采取了多版本的方式,语言涵盖了中英文等,时长从30秒到16分钟,投放媒体则涵盖了从BBC到纽约时代广场等多种地点与形态。总之,杭州的G20城市形象宣传片试图将对外传播的对象拓展至尽可能的多数。
G20杭州系列形象宣传片的策略解析
从现有的反馈来看,G20杭州系列城市形象宣传片称得上是一次成功的对外传播实践,对杭州城市形象的建构尤其是国际传播起到了非常好的促进作用。从其整体策略上看,有几点值得注意。
首先,城市形象是塑造,而非发现。如果我们将城市形象宣传片看做一个视觉文本的话,就很快能够理解贝拉•迪克斯所说的,作为地标的景观通过文化展示对城市的建构,亦是对当代都市文化“广泛的公共意识”(wild public understanding)的培养。此次杭州发布的系列形象宣传片通过城市的各种标志性景观来构建出杭州作为旅游城市、历史文化名城、山水园林城市、创新创业城市等指向的形象。这些景观在个体单列的时候可能是零碎的,只能片段式地传递某一方面的信息,但是一系列形象宣传片通过各种形式的拼贴(pastiche),形成纷繁而规整的意义。这也正是美国传播学者格罗斯伯格特别强调的,“意义包括能指之间的接合,这种关系是依据代码而形成的。从更广泛的层面上看,这个过程说明文本仅仅是在与代码发生关系时才有意义,它们在代码中被解释或定位,也因此能和更广泛的、使用同样代码体系的文本体系联系在一起”。
意义是一个传受双方共同作用的过程,而在城市形象宣传片的制作传播过程中,关于城市的形象也在彼此的“协商对话”中被塑造起来,一方面这样的形象可能是千人千面,一方面它又必然有着共同的核心要素,或者可以说是“一个形象,多种表述”。换言之,并没有一个静态的、恒久不变的城市形象摆在那里,等着人们去发现。从某种意义上看,“发现”城市形象更近乎一种“本质主义”的论调。
其次,城市形象片是修辞,不是宣传。尽管遵从惯例,我们将G20杭州对外传播的系列动作称为“城市形象宣传片”,可实质上笔者更愿意强调系列形象片的修辞意味而非宣传。宣传(propaganda)一词从第二次世界大战时期就已经被视作贬义词。在普通公众的日常话语里,宣传也被赋予了负面意义,以至于公众尤其是西方公众一提“宣传”,就会产生天然的拒斥感——事实上,今日世界的所谓“公共关系”“营销沟通”等就是现实生活中旨在影响大众的“宣传”实践的另一个称谓。传统意义上,宣传是“通过重要的符号,或者更具体一点但欠准确地说,就是通过故事、流言、报道、图片以及社会传播的其他形式控制意见。宣传关注的是通过直接操纵社会暗示而不是通过改变环境中或者有机体的其他条件,控制舆论和态度”(拉斯韦尔:《世界大战中的宣传技巧》,张浩、田青译)。对照之下,可以发现(而且我们得强调指出),G20杭州城市形象宣传片具有“迥异于宣传”最为突出的两个特征:第一,它们并不是试图去控制舆论和态度。时至今日,恐怕稍有媒介素养的人都承认,控制舆论和态度已然是“不可能的任务”。城市形象宣传片的使命在于搭建一个可供生发各种意义的平台,让受众因势而动,各取所需。这就好比一家餐馆,它必须提供丰富的菜单以吸引食客,同时它能做的只是通过自身的食材、烹调技巧等努力让食客识别其特殊风味,从而形成对这家餐馆殊途同归的想象。第二,城市形象宣传片关注的不是“直接操纵社会暗示”,而是力图改变环境的其他条件。这种改变的尝试,就是修辞。
美国新修辞学派代表人物伯克说过,修辞是借由符号(语言)激发合作的行为,所以他主张修辞要达到的目标是“认同”而非“说服”。仅仅从效果来看,且不论两者谁更容易达成,至少“认同”比“说服”更具有战略意义和长久稳定性,因为它改变的是环境,让接触者共同产生出关于这座城市的形象。也正因如此,修辞的技巧极为重要,国内学者陈望道先生在《修辞学发凡》中就提出,“修辞技巧的来源有两个:第一是题旨和情境的洞达,这要靠生活的充实和丰富;第二是语言文字可能性的通晓,这要靠平时对现下已有修辞方式有重返的了解”。不夸张地说,G20杭州系列形象宣传片展示了极为高超的修辞技巧。例如2016年8月12日首登CNBC的《相约浙江》(时长60秒)就引起极大反响,除了在CNBC刊播外,还迅速在微信朋友圈刷屏。由此可见,G20峰会杭州系列城市形象宣传片的成功实非偶然。
当然,除了上述的这些特色之外,也绝不能忽视像社交媒体勃兴、杭州城市固有知名度等这些作用因素,它们共同促成了此次传播实践。而从对外传播的角度来考察,杭州利用此次G20峰会举办的契机,实实在在地做了一次城市形象的塑造和传播,成效卓著,影响深远。
洪长晖:浙江传媒学院文化创意学院副教授。
谭心仪:浙江传媒学院硕士研究生。