古丝绸之路两千多年来的历史发展,为建设“丝绸之路经济带”和“21世纪海上丝绸之路”奠定了深厚的基础,可以成为推进当下中国与周边国家良性互动的历史资源。另一方面,“新丝绸之路”建设推动的更加频繁的互动也可能意味着更多的相互摩擦甚至冲突,从而可能影响“一带一路”建设进程。鉴于此,有必要研究如何借“新丝绸之路”建设之机,推动中国与周边国家多主体之间的良性互动,实践“新丝绸之路”公共外交。
整合历史资源 唤起共同记忆
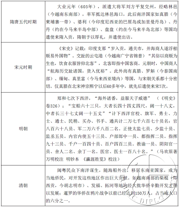
海上丝绸之路两千多年的历史,一直贯穿着中国与东南亚国家间的交往与交流。中国与东南亚诸国的交往开始于春秋战国时期,历经秦汉和魏晋南北朝时期的开辟,在隋唐得到迅速发展。大业三年,隋炀帝派常骏出使赤土国,携物五千段,以赠赤土王,受到赤土国隆重欢迎,国王特派王子带大量赠礼到隋朝谒见隋炀帝。
宋元时期,海上丝路的贸易活动空前繁盛。《宋史》记载:“交趾岁入贡,通关市,并海商人遂浮舶贩易外国物”。《大越史记》载:“其俗以商贩为生也,饮食衣服皆仰北客”(北客即指中国客商-作者注);同时,真腊、罗斛(今泰国南部-作者注)、缅甸、真里富(今马来西亚境内-作者注)等国,与宋朝关系都十分密切,仅真腊在北宋神宗熙宁以后60多年中,就先后遣使来宋7次。明朝时期,郑和于公元1405年至1433年间七次下西洋,传播了中国以和为贵的外交理念,促进了东南亚地区的和平与稳定,在这期间,东南亚有4个国家的9位国王曾8次访华。马来西亚总理纳吉布指出,“早在600多年前,郑和就率领强大的明朝船队多次到达马六甲,但他们没有侵占这里的一寸土地,反而给马来人民带来了先进的文明,为两国人民播撒了友谊的种子。”印尼时任总统苏西洛也曾说“600年前郑和船队到印尼是和平友谊之旅。”(翟崑等,中国在东南亚的国家形象,2010)新加坡驻广州总领事罗德伟2014年10月接受《南方日报》采访时说,古代海上丝绸之路是15世纪连接中国与世界的一条海上贸易之路。它形成了贯穿欧亚非大陆的巨大网络,成为世界贸易的最主要通道之一,同时也促进了世界各地区和国家的政治交往与文化往来。中国与东南亚国家千年来建立了相互信任的友好关系,对于海上丝绸之路拥有共同记忆,因此,挖掘并整合历史资源,对于当前中国与东南亚国家求同存异,建立共同语言意义重大。


表1 各个历史阶段中国与东南亚国家交往活动
历史舞剧是开发历史资源、增强当代人共同记忆的重要模式。近年来,历史舞剧在促进民间交流、实践公共外交方面发挥了重要作用。2008年,由北京奥运会开幕式副总编导陈维亚创作的大型历史舞剧《碧海丝路》以汉武帝开辟合浦为始发港,开启大规模政府组织的远洋航行为大背景,再现了中国同东南亚各国历史上源远流长的经贸文化交往与友谊,也反映了东盟各国独特的人文风情。2011年,北海歌舞团携此剧出访东南亚各国,还特意根据不同国度的不同风情民俗,对舞台剧进行了添加改动,在东南亚各国产生较大影响。
2012年,为纪念中韩建交二十周年,推进中韩间交流,韩国推出原创音乐剧《双花别曲》。该剧在深圳试演成功后,又在深圳、海口、广州、北京四大城市巡回演出,被誉为“中韩文化史上伟大的音乐剧”。
作为文化交流剧目,《碧海丝路》和《双花别曲》享有共同的成功经验:
一是聚焦历史,奠定共同的情感共识。大型历史舞剧《碧海丝路》由序幕《使命》、尾声《红帆》和《婚礼》、《海路》、《感恩》几个篇章交织而成,讲述了中国航海家从广西北海市合浦港始发,途径东南亚、印度、斯里兰卡等国到达古代欧洲的故事,这可以唤起东南亚民众对历史的回忆,通过航海使者大浦与新婚妻子阿斑共同经历的种种磨难,体现出中国自古以来开拓奋进、开发合作、开放包容的海洋精神。中韩佛教文化的交往源远流长,中国佛教文化对韩国影响深远,如今已成为韩国民众的道德基础,《双花别曲》便以1300年前新罗时代两位大师元晓和义湘来中国取经学佛作为故事主线,通过跌宕起伏的剧情,引发中韩民众间的情感共鸣。深圳弘法寺方丈印顺法师在观看《双花别曲》后就曾说,这个剧目推动开创了中韩佛教文化交流史长河的黄金时代。
二是融入对象国民族特色,传递和平交往声音。在前往东南亚国家巡演前,《碧海丝路》团队专门派人赴南亚各国学习当地传统舞蹈,并将这些舞蹈融入剧中,使舞蹈更加符合东南亚民众的欣赏品味。《双花别曲》的执行导演李兰英也曾说,《双花别曲》在大型编舞中融入了中国特色,在音乐方面也借鉴了中国传统音乐的大气华美,这些中国元素提高了中国观众对剧情的理解度,有利于展现中韩两国的友好关系。
多种途径建立有效沟通机制和长效传播平台
建立中国与东盟间的对话渠道,首先要建立有效的对话机制。例如,中国与东盟11国共同举办的中国—东盟博览会,至今已举办十年,它不仅拥有贸易和投资服务功能,解决了中国—东盟自贸区发展中的诸多问题,同时也成为中国与东盟间政治外交的平台,促成中国与东盟的对话与沟通,为“21世纪海上丝绸之路建设”寻求共识。
中国佛教中“和谐世界”的思想得到众多东盟国家的认同。因此,与东盟国家定期开展的佛教交流,已成为双边公共外交的良好平台和沟通渠道。1955年,佛牙舍利首次出巡缅甸,揭开了新中国“佛牙外交”的序幕,在佛牙留缅期间,上百万虔诚的缅甸佛教徒朝拜了佛牙。在上世纪九十年代以及2011年,佛牙舍利又三次巡礼缅甸。这四次佛牙巡礼大大增加了中缅两国人民之间的相互理解与友谊。另外,对东盟的一些民间佛教交流活动也日益盛行,其中最具有活力的就是中国僧众在东盟国家弘法、留学、修行,与当地民众交往密切,成为当地民众认识中国、了解中国的重要桥梁。这种民间组织活动的展开,一方面宣传了中国的佛法,另一方面也体现出了中国政府的宗教信仰自由政策。
“孔子学院”作为中国传播“和为贵”思想的重要载体,对建设“和谐东亚”具有重要意义。目前,中国已在东盟国家开设28所孔子学院和14个孔子课堂,促进了东南亚民众对中文和中国文化的理解,也使中国与东盟国家在学术上的交流更加密切。印尼大学校长索曼德利就曾说,“近年来,印尼兴起‘汉语热’,印尼人渴望了解中国,孔子学院将成为中印尼文化的传播纽带。”(翟崑等,中国在东南亚的国家形象,2010)同时,孔子学院在运行中也遭遇一些困难。一些东南亚民众视孔子学院为“文化入侵”。马来西亚部分穆斯林曾强烈抵制孔子学院,认为孔子学院对伊斯兰教造成了潜在威胁;缅甸政府曾要求孔子学校不能只用汉语教材等。孔子学院的传播理念和模式还需要不断完善,以促进文化间的相互了解为传播目标、而不是仅仅强调孔子学院对中国的价值。孔子学院的管理模式应弱化政府的行政干预,教学方式应减少灌输式教学,增加互动交流。
其次,促进多主体之间良性互动还需要建立长效的传播平台。随着全球一体化和互联网的迅猛发展,新媒体成为建构与传播国家软实力的重要平台与全新渠道。在新媒体环境下进行“大战略、微行动”,是当前中国政府进行东盟外交面临的重要课题。新媒体打破了传统的国家边界,互联网时代的观念是使世界都成为一个地球村。在此情况下,一国政府可通过新媒体将本国的价值观念通过有助于长效互动的新媒体平台源源不断传递出去,潜移默化影响海外民众。同时,新媒体外交也改变了公共外交的表达方式,传统严肃、正式的外交语言,在新媒体平台上可能通过活泼轻松的方式呈现出来,渗透到受众的日常生活甚至休闲娱乐中。新媒体为政府、非政府组织、企业、媒体、个人等多元主体创造了与国外公众直接互动的机会。除了线上互动的长效平台外,线下互动的长效平台如文化中心也是促进面对面交流的重要渠道。
我国在微博外交上面临一些挑战。首先,中国的新媒体外交起步晚、发展慢,并且目前并未摸索出一条成功可行的经验,这使我国在新媒体外交平台上处于相对弱势的地位,而以美国为代表的新媒体外交强国已经通过互联网,对我国民众进行了意识形态和价值观的传播。第二, 信息跨境存在风险,跨国界的信息传播使得一国的“内务”轻而易举地成为了“外务”。这就意味着,一个国家不仅要注重其外在的国际形象, 也要重视国内形象的建设(赵楠、宋燕,2012)。国外政府在新媒体外交上的成功案例,可以为我国提供借鉴。在欧洲,瑞典是第一个利用在线社区开启官方外交活动的国家。该国推出了网络外交计划, 在美国虚拟社区Second Life网站上建设一个虚拟大使馆, 在该平台上通过和全世界青年之间的互动,增进国家形象。工作人员在虚拟建筑里以数字化形象出现并与到访的网民聊天, 向网民提供与瑞典文化历史有关的信息以及包括签证规定在内的旅游指南, 这种简单、便宜但能够接触规模巨大的年轻人的新型传播方式非常有利于国家形象的塑造。
进入新世纪以来,美国政府在新媒体外交上开展了种种努力。2003年,“网络外交办公室”便成为美国国务院信息管理局的一部分;2005年,美国“网络战联合功能构成司令部”成立,陆海空军和战略司令部均设有“网军”。奥巴马主政后,在“巧实力”政治理论和外交政策的主导之下,新媒体将“软实力”和“硬实力”巧妙地结合起来,其外交作用得以提升。美国国务院的“E外交”、白宫的“Web2.0时代”、五角大楼的“网络司令部”三位一体,成为美国在世界范围内塑造舆论环境,传播美国价值观的重要渠道。(季萌,2011)奥巴马2009年3月增设了联邦政府首席信息官(CIO),旨在利用最新的信息技术成果维系政府网站的效能,传递美国官方声音。
美国驻华使馆自2009年3月起开通了以中文为主要传播语言的博客和微博平台,成为各外国驻华使馆中利用社交媒体践行公共外交的最早行动者之一。(钟新,2011)其新浪微博自2010年5月21日以来已发布了近8537条微博,关注了262人,拥有近90万粉丝,是美国在华微博中粉丝数最多的(2014年11月4日数据)。美国政府通过微博向中国传播美国社会的政治、经济、文化、科技信息,已成为中国民众了解美国的重要途径。
因此,我国在打造长效传播机制上努力的方向是:
第一, 将新媒体作为中国与东南亚沟通交流的桥梁,重视新媒体在东南亚外交中的作用。
第二,淡化官方色彩,因地制宜,可尝试用东南亚当地流行的语言和表达方式进行传播,通过表达方式的接近性缩短与东南亚民众间的距离,使东南亚新媒体用户积极参与到中国与东盟的外交活动中。
第三,抓紧时间和机遇抢夺公共外交的“新媒体阵地”,形成中国声音的舆论场,对西方主流媒体的话语霸权起到一定的制衡作用。
2013年10月,习近平出访东盟国家时,提出中国愿同东盟国家加强海上合作,发展海洋合作伙伴关系,共同建设21世纪“海上丝绸之路”。在2014年11月的APEC会议上,习近平又提出了“加快推一带一路建设”,使其走入“务实合作”环节,再次彰显出丝绸之路建设在当今中国—东盟合作中的重要地位。
“21世纪海上丝绸之路”构建了“中国梦”与“世界梦”联动的宏伟蓝图,拥有2000多年历史沉淀的海上丝绸之路,必将在新的时期为促进中国与东盟外交关系发挥重要作用。同时,我们要看到,中国在塑造国家形象的进程中,还面临着一系列的问题和挑战,因此,整合历史资源,建立有效的沟通机制和长效传播平台,是我国日后对东盟公共外交的重要工作,这对中国在东盟地区打造国家品牌、传递中国声音意义重大。(公共外交季刊)
钟 新:中国人民大学新闻学院教授、博士生导师,新闻与社会发展研究中心公共传播研究所所长,察哈尔学会高级研究员。
邝西曦:中国人民大学新闻学院2011级本科生。